過去分詞の形容詞的用法 とは 置く位置はどこ 使い方をマスター うなぎ先生の英文法の復習 Toeicや英検 受験の英作文対策に
塾長 12月 27, 16 今日の「そこ知り英文法」は「 形容詞用法における他動詞の過去分詞形と自動詞の過去分詞形の違い 」についてです。 現在完了、受動態、形容詞用法に分詞構文など、過去分詞形を使うタイミングは多々ありますが、今日はとりわけ II keep, leave, find O Ving 受詞補語可以用 分詞 ,分詞有形容詞的功能。 當O與OC是主動關係時用現在分詞 。 注意以下特殊用法: (分詞的用法 連結在此) 表示 無法控制的動作 或 自然發生的動作 ,OC用現在分詞 (有自己發生的概念)。 To do the work, the worker had to
過去分詞 形容詞的用法 問題
過去分詞 形容詞的用法 問題- ここでは現在分詞の形容詞的用法の基本だけに絞って解説をしていきます。 犬伏先生 現在分詞形とは動詞にingをつけた形のことです。 Doという動詞にingをつけるとDoingとなりますね。 これが現在分詞の形です。 ただこれだけでは現在分詞を全く理解 3.英語の過去分詞の形の例と単語一覧 3-1.規則変化動詞と一部の例外 3-2.中学校でも習う! 基本的な不規則変化動詞一覧 4.英語の過去分詞の効率的な覚え方 5.過去分詞の意味と使い方(役割) 5-1.受動態「be動詞+過去分詞」としての使い方
高考英语语法专题复习课件 非谓语动词用法与考点预测 教习网 课件下载
動詞のING形(動名詞・現在分詞・分詞構文+進行相)の仕組みを理解する 英語に未来形と未来時制は無い? 助動詞 will 現在形が「未来」になる理由 現在完了 be +過去分詞 と have 過去分詞 が生まれた理由を解説 現在進行形は be動詞+現在分詞(形容詞 英语的动词过去分词的用法: 过去分词的定义及其基本形式 1过去分词是动词的另一种非限定形式,过去分词具有动词、形容词和副词的特性,可以带宾语或受状语修饰。 过去分词和宾语或状语一起构成过去分词短语。 如: (1)spoken English 英语口语 (过去ここでは過去分詞の形容詞的用法の後置修飾について、 もう少し解説していきたいと思います。 過去分詞は 現在分詞 と同様に形容詞として名詞を修飾する 働きをしますが、後置修飾も理解できる人にとっては簡単なのですが 中学生でも英語でつまずく
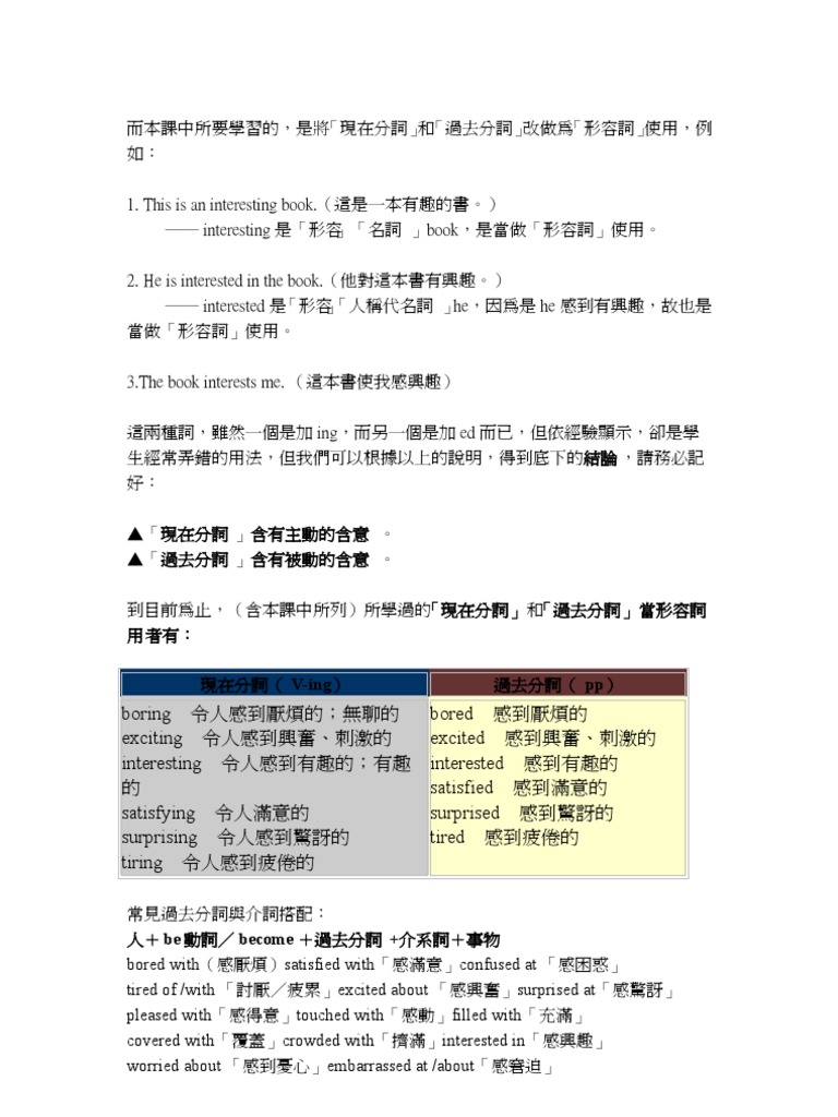
現在分詞の形容詞的用法 現在分詞は、動詞のing形で「~している」の意味になります。 現在分詞は、be動詞+ingで、進行形に使われるものです。 その他に、名詞を修飾する働きがあり、これが現在分詞の形容詞的用法なのです。 ※ 現在分詞 (~している 秘訣 :遇到有含動詞的複合形容詞,先將動詞擺後面,再由動詞與修飾字是主動或被動的關係來判斷用哪一種分詞用法。 主動關係用現在分詞Ving,被動關係用過去分詞pp 。 複合形容詞裡的名詞常用單數形。 1 Npp (名詞過去分詞) manmade (人造的) windpowered 分詞和分詞構句是多益必考的文法重點之一,但是常常有同學反應「搞不清楚」、「不知道怎麼用」,你是不是也有類似的疑問呢?就讓這篇文章,帶你全面了解分詞和分詞構句吧! 在這篇文章,你會學到 >>>分詞的功能和種類分詞當補語、介詞的用法分詞構句的規則和應用 文末還有超擬真多
過去分詞 形容詞的用法 問題のギャラリー
各画像をクリックすると、ダウンロードまたは拡大表示できます
![]() | ![]() | |
![]() | ![]() | |
![]() | ![]() | |
「過去分詞 形容詞的用法 問題」の画像ギャラリー、詳細は各画像をクリックしてください。
![]() | ![]() | |
![]() | ![]() | |
![]() | ![]() | ![]() |
「過去分詞 形容詞的用法 問題」の画像ギャラリー、詳細は各画像をクリックしてください。
![]() | ![]() | |
![]() | ![]() | ![]() |
![]() | ![]() | |
「過去分詞 形容詞的用法 問題」の画像ギャラリー、詳細は各画像をクリックしてください。
![]() | ![]() | |
![]() | ![]() | |
![]() | ![]() | |
「過去分詞 形容詞的用法 問題」の画像ギャラリー、詳細は各画像をクリックしてください。
![]() | ![]() | ![]() |
![]() | ![]() | |
![]() | ![]() | ![]() |
「過去分詞 形容詞的用法 問題」の画像ギャラリー、詳細は各画像をクリックしてください。
![]() | ![]() | ![]() |
![]() | ![]() | |
![]() | ||
「過去分詞 形容詞的用法 問題」の画像ギャラリー、詳細は各画像をクリックしてください。
![]() | ||
![]() | ![]() | ![]() |
「過去分詞 形容詞的用法 問題」の画像ギャラリー、詳細は各画像をクリックしてください。
![]() | ![]() | |
![]() | ||
![]() | ![]() | |
「過去分詞 形容詞的用法 問題」の画像ギャラリー、詳細は各画像をクリックしてください。
![]() | ![]() | ![]() |
![]() | ![]() | ![]() |
![]() | ||
「過去分詞 形容詞的用法 問題」の画像ギャラリー、詳細は各画像をクリックしてください。
![]() | ||
![]() | ||
![]() | ![]() | |
「過去分詞 形容詞的用法 問題」の画像ギャラリー、詳細は各画像をクリックしてください。
![]() | ![]() | |
![]() | ||
![]() | ![]() | |
「過去分詞 形容詞的用法 問題」の画像ギャラリー、詳細は各画像をクリックしてください。
![]() |
英会話や英作に過去分詞の形容詞的用法を活かすには? 過去分詞を形容詞的に使う方法について の基本的なルールが理解できると、英会話や英作文にも役立てることができますが、より一層効率的にこの知識を活用するためには、 過去分詞+名詞の過去分詞とは動詞の(現在形過去形過去分詞)の最後の形で表される動詞です。 通常「ed」で終わる形のやつですね。 通常は完了形で用いられることが多くなります。 例) I have spoken to my boss (上司には話しました) この「過去分詞」ですが、 名詞
Incoming Term: 過去分詞 形容詞的用法, 過去分詞 形容詞的用法 後置, 過去分詞 形容詞的用法 完了, 過去分詞 形容詞的用法 位置, 過去分詞 形容詞的用法 否定, 過去分詞 形容詞的用法 訳し方, 過去分詞 形容詞的用法 ドイツ語, 過去分詞 形容詞的用法 前置詞, 過去分詞 形容詞的用法 問題, 過去分詞 形容詞的用法 自動詞,



































































0 件のコメント:
コメントを投稿